热门关键词: 温湿度传感器厂家 热敏电阻器品牌 空调温度传感器 功率型ntc热敏电阻器
配对电阻(Matching Resistors),指的是参数(如阻值、精度、温度系数等)严格匹配的一组电阻,通常用于需要对称或平衡的电路中,核心作用是保证电路对称性、减少误差或实现特定功能。南京时恒电子科技有限公司生产的MF51E 测温型(可用于电子体温计)NTC 热敏电阻器,为客户配套的厚膜电阻就是一种配对电阻,它的作用就是为了保证体温计测温的精度。

与普通电阻相比,配对电阻的核心差异在于“一致性”—— 它要求电阻的阻值精度、温度系数、功率损耗、电压系数等参数尽可能接近,甚至达到“镜像级”匹配,从而避免因单个电阻参数差异导致的电路误差。其核心原理有三个关键维度:
1、阻值精度匹配:消除 “比例误差” 的核心
在分压电路、比例放大电路、电桥电路等场景中,电阻的“阻值比例”直接决定电路输出精度。例如,在高精度分压电路中,若两只分压电阻的标称阻值均为10kΩ,但实际阻值分别为10.01kΩ和9.99kΩ,那么分压比例的误差会达到0.2%——这对于需要0.01%精度的工业测量设备而言,是完全无法接受的。
配对电阻通过将两只电阻的阻值偏差控制在极小范围(如 ±0.01% 以内),确保阻值比例的准确性,从根本上消除 “比例误差”。例如,在应变片电桥电路中,四只桥臂电阻需严格配对,若其中一只电阻阻值偏差稍大,就会导致电桥失衡,产生虚假信号,影响应变测量的准确性;而配对电阻能让电桥始终保持平衡状态,确保测量数据的真实性。
2、温度系数匹配:抵御“环境干扰”的关键
电阻的阻值会随温度变化而漂移,这种特性用“温度系数(TCR)”表示——单位为ppm/℃(每摄氏度温度变化引起的阻值变化率)。普通电阻的TCR可能存在较大差异,例如一只电阻的TCR为10ppm/℃,另一只为20ppm/℃,当环境温度变化10℃时,两只电阻的阻值漂移差异会达到0.01%,足以影响高精度电路的稳定性。
配对电阻不仅会控制标称阻值的一致性,还会严格筛选TCR参数,确保两只电阻的温度系数偏差在±5ppm/℃以内。这样一来,无论环境温度如何变化,两只电阻的阻值漂移趋势基本一致,不会因温度差异导致比例失衡。例如,在汽车电子中的燃油浓度检测电路中,环境温度从-40℃到85℃剧烈变化,配对电阻的TCR匹配能确保检测电路的输出信号不受温度干扰,始终反映真实的燃油浓度。
3、功率与电压系数匹配:保障“长期稳定性”的基础
除了阻值和温度系数,电阻的功率系数(功率变化对阻值的影响)和电压系数(电压变化对阻值的影响)也会影响电路稳定性。在高功率或高电压应用场景中,普通电阻可能因功率/电压系数差异,导致长期工作后阻值偏差扩大;而配对电阻会通过测试筛选,确保这些参数的一致性,避免长期使用中的“参数漂移不一致”问题。
例如,在光伏逆变器的采样电路中,电阻需要长期承受较高电压和功率,若两只采样电阻的功率系数不一致,长期工作后阻值偏差会逐渐增大,导致采样精度下降,影响逆变器的能量转换效率;而配对电阻的功率系数匹配,能确保长期使用中阻值始终保持一致,保障采样精度的稳定性。
配对电阻常见应用场景:
1、差分电路中平衡信号
差分放大电路(如运放组成的差分输入电路)中,两个输入端的电阻需要严格配对。若阻值不匹配,会导致共模信号抑制比(CMRR)下降,引入噪声或误差。例如:仪表放大器的输入级电阻需配对,确保对正负信号的放大倍数一致,避免信号失真。
2、桥式电路中提高精度
惠斯通电桥(用于测量电阻、温度等物理量)中,四个桥臂电阻需配对。若阻值偏差大,会导致零点漂移,测量精度下降。例如:应变片传感器的电桥电路中,配对电阻可减少温度变化对测量的影响。
3、平衡传输线减少干扰
在高速信号传输(如HDMI、USB)中,差分信号线的终端匹配电阻需配对,确保信号完整性,避免反射或串扰。
配对电阻与NTC热敏电阻的应用案例:
MF51E测温型(可用于电子体温计)NTC热敏电阻器,规格型号为:MF51E 503F3950,其测温精度37℃时为±0.01℃。

而为了实现在37℃时测温精度更高,又将这一热敏电阻在37℃的大阻值范围29.512KΩ~30.512KΩ,再按30Ω一档分成32个档位,这样每个档位的阻值精度就达到了±0.005℃。
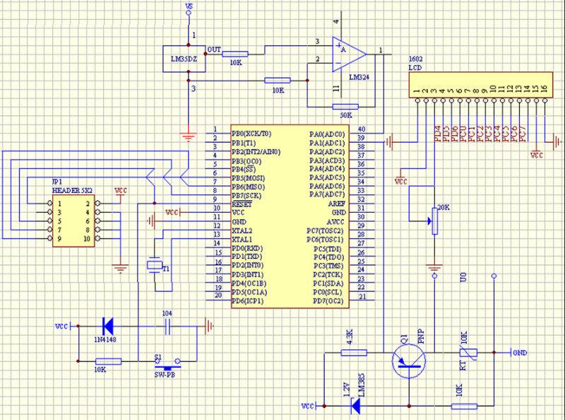
不过,单一测温元件的精度再高,并不一定表示电子体温计的测温一定精度高,还要依靠科学合理的电路设计包括其他元器件的使用,所以为每一个档位的NTC热敏电阻匹配对应的“配对电阻”就显得非常重要!电子体温计电路图如下:
电子体温计电路图
MF51E 503F3950为国家科技部创新基金项目产品,推出的快速型产品,将热时间常数由2秒提升到了0.8秒。对于NTC热敏电阻MF51E 503F3950的32个档位的每一档产品,南京时恒电子科技有限公司为客户匹配了相应的32个档位0603的厚膜晶片电阻器“配对电阻”,其阻值精度为±1%,TCR为50ppm/℃(市场上很多电子体温计厂家用的是100ppm/℃)。
本文标签: 测温型ntc热敏电阻器 汽车温度传感器 压敏电阻器价格 数字温湿度传感器